优势渠道
进口清关费用明细全解析您现在的位置:竞速首页 > 全球进口清关费用
进口清关费用明细全解析:基础费用+附加成本,一文精准核算
进口清关主要分基础费用和附加费用两大块,包括报关、税费、单证处理还有特殊场景的成本。本文详细整理进口清关全流程费用组成,让企业清楚了解成本结构,做好预算安排。
◆基本费用类型及计算标准◆
进口清关的基础费用主要是报关、税费和必要单证处理,这些都是清关成本的主要部分。
1. 报关代理费:普通货物每票300到600元,要是法检商品(比如食品、医疗器械)得多加200到500元。
2. 关税:按货物CIF价(成本+运费+保险费)当完税价,对照HS编码的税率算。比如CIF价10万美元的服装(税率10%),关税就是1万美元。
3. 增值税:标准税率13%(农产品等特殊商品9%)。像刚才说的服装,增值税大概1.61万美元。
4. 消费税:只对奢侈品(比如高档手表)、烟酒这些,按特定公式算。
5. 检验检疫费:按货值0.3%到0.5%收,或者固定每票150到400元(取高的);木质包装的话,木托每个加30元,木箱每个加20元检验费。
6. 码头基础费:包含港建费(每柜100到200元)、查验费(每次200到500元)、过磅费(每次50到100元)。
7. 换单费:电放提单每票100到200元,正本提单每份多加50元。
8. 单证录入费:基础单证录入每票90到180元,要是加工贸易手册这类特殊单证,每份多收50到100元。
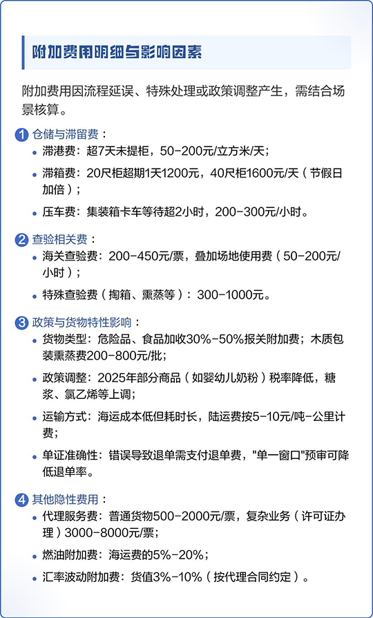
◆附加费用明细与影响因素◆
附加费用一般是因为流程耽误、特殊处理或者政策调整产生的,得根据实际情况算。
1. 仓储与滞留费:
滞港费:货物放超过7天没提柜,每立方米每天收50到200元;
滞箱费:20尺柜超期1天收1200元,40尺柜1600元/天(周末和节假日加倍);
压车费:集装箱卡车等超2小时,每小时加200到300元。
2. 查验相关费:
海关查验费:每票200到450元,加上场地使用费(每小时50到200元);
特殊查验费:比如要掏箱、熏蒸,多加300到1000元。
3. 政策与货物特性影响:
货物类型:危险品、食品得多收30%到50%报关附加费;木质包装要付熏蒸费(每批200到800元);
政策调整:2025年关税调整里,部分商品(比如婴幼儿奶粉)税率降了,糖浆、氯乙烯这些税率涨了;
运输方式:海运比空运便宜但耗时长,陆运费按距离算(市内短驳每吨公里5到10元);
单证准确性:单证错了退单,得交退单费;用“单一窗口”预审能减少退单。
4. 其他隐性费用:
代理服务费:普通货物每票500到2000元,复杂业务(比如办许可证)3000到8000元;
燃油附加费:海运费的5%到20%;
汇率波动附加费:大概货值的3%到10%(按代理合同定)。
全面了解这些费用,企业能更准地预估进口成本,选合适的清关方案。建议实际做的时候和专业物流商多沟通,及时掌握最新政策,让清关又顺又快。
哪些国家能进口中国,基本上全世界170个国家都可以
美国、日本、德国、比利时、丹麦、捷克、卢森堡、荷兰、英国、法国、意大利、西班牙、匈牙利、奥地利、芬兰、瑞典、爱尔兰、罗马尼亚、克罗地亚、爱沙尼亚、拉脱维亚、立陶宛、斯洛伐克、葡萄牙、希腊、波兰等。
可以进口哪些产品?
A: 服饰、五金、仪器仪表、汽配、电子机器、阀门管件、工具、托盘货件和贵重物品等国外到国内的进口,特殊产品可咨询相关销售。








